LSATaxnews 電子週報115年04月20日-115年04月24日
- 114年度外僑綜合所得稅結算申報注意事項
- 營利事業採擴大書面審核申報所得稅應正確填寫行業代號並計算所得額
- 綜合所得稅醫藥及生育費放寬認定非健保特約之人工生殖醫療費用列舉扣除額規定,減輕生育負擔
- 年滿80歲以上長者聘僱外籍看護,須為身心失能者方能列報長期照顧特別扣除額!
- 跨境網購注意:中國大陸製電動腳踏車等3項號列貨品排除適用少量免證規定
- 修正發布「房地合一課徵所得稅申報作業要點」
- 網路報稅選直撥,安全入帳最迅速
- 114年度每人基本生活所需之費用金額調增為21.3萬元
- 出境旅客攜帶逾2萬美元黃金,未向海關申報慘被處罰
- 使用行動支付及多媒體資訊服務機適用租稅優惠之查定課徵營業人名單公示查詢
- 115年期房屋稅將於115年5月1日開徵
- 營業人銷售貨物或勞務予小規模營業人,應依規定開立統一發票並記載買受人統一編號,以免受罰
- 檢舉房東漏報租賃所得,提供具體事證,稽徵機關將進行查核
- 海外財產交易損失扣除重點
- 營利事業或機關團體給付境外電商之跨境電子勞務所得,應依規定辦理扣繳及申報
- 自由港區事業應正確通報進儲之貨品,避免誤觸罰則
- 114年度綜合所得稅結算申報,國稅局自115年4月28日起提供查詢所得及扣除額資料
- 同一申報戶海外所得達100萬元且基本所得額超過750萬元者,應計算及申報基本稅額
- 114年度營利事業所得稅電子結(決)算申報系統程式可至財政部電子申報繳稅服務網站下載
- 營利事業等單位114年度所得資料自115年4月28日起可利用電子憑證線上查詢
- 財政部認定會計紀錄完備正確之醫療(事)機構所開立的收據可申報綜合所得稅醫藥及生育費列舉扣除額
- 每一申報戶最高可申報租金支出特別扣除額18萬元
- 114年度綜合所得稅結算申報報稅新措施總整理
- 114年度營利事業所得稅結算申報應注意事項
- 產業創新條例第10條之1租稅優惠應注意事項及踐行程序
- 營利事業所得稅結算申報常見錯誤或疏失型態
- 營利事業透過專戶捐贈予符合規定之運動產業,租稅優惠再提高
- 立法院今(24)日三讀通過「娛樂稅法部分條文」修正草案
- 混合銷售稅率認定新規分析,台商應注意最新增值稅法中對混合銷售模式最新納稅規定
114年度外僑綜合所得稅結算申報注意事項
財政部臺北國稅局表示,114年度外僑綜合所得稅結算申報作業即將於今(115)年5月1日開始,籲請外僑納稅義務人儘早準備資料,如期完成申報納稅義務。
該局說明,外僑納稅義務人於綜合所得稅結算申報期間(今年5月1日至6月1日),可至財政部電子申報繳稅服務網站(https://tax.nat.gov.tw)個人/外僑綜合所得稅/軟體下載與報稅,下載離線版軟體或以線上版辦理網路申報;另外,使用Mac電腦、Linux電腦或是平板電腦的納稅義務人,則可利用線上版進行網路申報。
網路申報提供下列5種登入方式:
1. 內政部核發之外來人口自然人憑證。
2. 已申辦健保卡網路服務註冊之健保卡。
3. 財政部審核通過之電子憑證。
4. 已註冊內政部行動自然人憑證。
5. 今年1月31日居留或停留證明文件所載之「統一證號」及「護照號碼或居留證號或許可證號」(搭配查詢碼及出生年月日可匯入所得及扣除額資料)。
該局提醒,完成網路申報後,應檢送之各項證明文件,舉凡扶養親屬、境外雇主給付之勞務報酬、列舉扣除額及特別扣除額等證明文件,皆須於今年6月11日前送(寄)至轄區國稅局,臺北市外僑納稅義務人請送(寄)該局綜所遺贈稅組外僑股(地址:臺北市萬華區中華路1段2號1樓)。
外僑多加透過網路辦理114年度外僑綜合所得稅結算申報,並可利用信用卡或晶片金融卡繳稅。今年5月1日為國定假日,當日各地區國稅局均未提供臨櫃服務,若有相關臨櫃報稅需求請於其他上班日辦理。
營利事業採擴大書面審核申報所得稅應正確填寫行業代號並計算所得額
財政部臺北國稅局表示,營利事業採擴大書面審核方式申報114年度營利事業所得稅,應正確填報行業代號並依所適用之擴大書審純益率計算所得額。
該局說明,營利事業如符合「一百十四年度營利事業所得稅結算申報案件擴大書面審核實施要點」規定,得採擴大書面審核方式辦理114年度營利事業所得稅結算申報,按營業收入淨額與非營業收入之合計數依所適用擴大書審純益率計算所得額,惟發現有營利事業採行是項方式結算申報卻未依實際營業項目選用適當行業代號,或因行業代號填載錯誤、以不存在的行業代號列報,致所得額計算錯誤。
該局進一步指出,依上開擴大書面審核方式辦理申報之營利事業,如經營兩種以上行業,應以主要業別(即營業收入較高者)之擴大書審純益率標準計算其所得額。
適用擴大書面審核之營利事業,仍須依規定設置帳簿記載並取得、給與及保存憑證,且帳載結算事項應依營利事業所得稅查核準則規定自行依法調整,若調整後純益率高於擴大書審純益率,應依調整後較高純益率申報繳納營利事業所得稅款。
綜合所得稅醫藥及生育費放寬認定非健保特約之人工生殖醫療費用列舉扣除額規定,減輕生育負擔
財政部高雄國稅局表示,醫藥及生育費列舉扣除額依所得稅法第17條第1項第2款第2目之3規定,以付與公立醫院、全民健康保險特約醫療院所,或經財政部認定其會計紀錄完備正確之醫院者為限;部分人工生殖機構未加入健保特約,亦未經財政部認定會計紀錄完備,致民眾於該等機構支付之相關費用,原不得列報扣除,惟為配合政府推動人工生殖補助政策,考量特約人工生殖機構須經主管機關許可並受相關法規監管,且申請補助時,其施術項目及費用均須經主管機關審核,爰予放寬認定標準,財政部已於114年10月16日發布台財稅字第11404641660號令,釋明納稅義務人、配偶或受扶養親屬至衛生福利部體外受精人工生殖技術補助方案之特約人工生殖機構進行人工生殖技術療程,且該療程相關醫療費用經申請中央或地方主管機關核准補助者,得就該等醫療費用減除政府補助及保險給付部分後,列報為支付年度之醫藥及生育費列舉扣除額。
該局舉例說明,納稅義務人甲君之配偶於114年間至非健保特約人工生殖機構進行試管嬰兒療程,支付醫療費用新臺幣(下同)50萬元,並經主管機關核准補助10萬元,另獲保險給付2萬元,則甲君於115年辦理114年度綜合所得稅申報時,得以其實際負擔之38萬元(50萬元-10萬元-2萬元),列報醫藥及生育費列舉扣除額。
納稅義務人申報適用上開規定時,應檢附人工生殖機構出具之醫療費用收據正本,以及補助核撥之匯款證明或主管機關核准補助之相關文件,以供稽徵機關核認。至可列報金額,應以實際自行負擔之醫療費用為準。
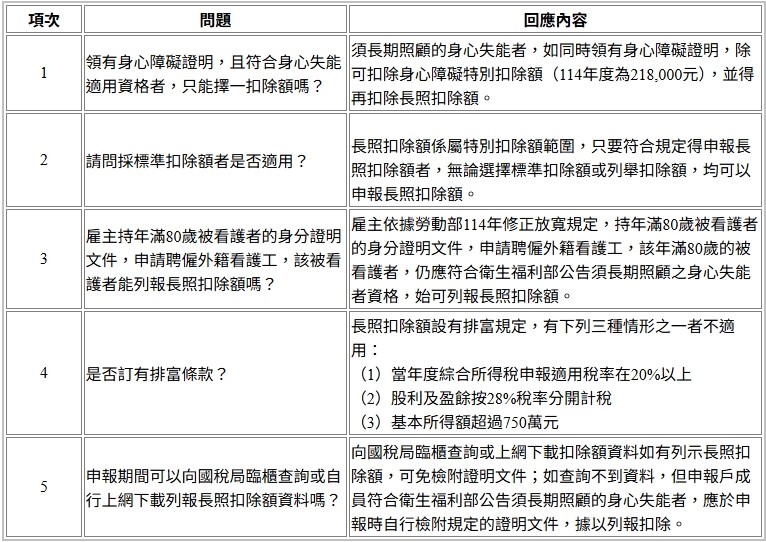
年滿80歲以上長者聘僱外籍看護,須為身心失能者方能列報長期照顧特別扣除額!
財政部高雄國稅局提醒,勞動部於114年7月30日修正發布「外國人從事就業服務法第四十六條第一項第八款至第十款工作資格及審查標準」(下稱審查標準)第18條第3項,放寬年滿80歲以上被看護者,得持身分證明文件申請聘僱外籍家庭看護工,免經醫療機構專業評估。然而,此一放寬規定僅涉及外籍看護工之申請程序,並不等同即取得長期照顧特別扣除額(下稱長照扣除額)之列報資格。
該局說明,年滿80歲以上被看護者雖可免經醫療機構專業評估即申請聘僱外籍看護,但若欲於115年5月列報114年度綜合所得稅時列報長照扣除額新臺幣(下同)18萬元,仍應符合衛生福利部公告(113年3月26日衛部顧字第1131960644號令,下稱衛生福利部113年3月26日令)須長期照顧之身心失能者資格,方得列報。兩者為不同規定,適用條件不可相互替代。
該局進一步說明,符合衛生福利部113年3月26日令得列報長照扣除額之須長期照顧之身心失能者,為下列3種情形之一:
1. 符合審查標準第18條第1項規定,得聘僱外籍家庭看護工資格之被看護者。
2. 身心失能者依長期照顧服務法第8條第2項規定接受評估,其失能程度屬長期照顧服務申請及給付辦法所定長期照顧需要等級第2級至第8級,且114年度使用上開長期照顧服務者,並持有繳費收據等相關證明。
3. 身心失能者於114年度入住住宿式服務機構或團體家屋,全年達90日,並持有入住或繳費證明文件。但113年度已入住達90日且持續入住至114年度死亡者,其入住日數,不受90日之限制。
舉例而言,甲君之母乙女士於114年度年滿81歲,甲君僅憑乙女士之身分證明文件,依審查標準第18條第3項向主管機關申請聘僱外籍家庭看護工。雖可取得聘僱許可,但僅憑此申請事實,並不符合申報長照扣除額之要件。倘若甲君補齊審查標準第18條第1項所需之完整資格證明或其他長照相關文件,則即可於114年度列報長照扣除額,享有18萬元之扣除利益,惟當年度綜合所得稅申報適用稅率在20%以上、股利及盈餘所得按28%稅率分開計稅,或基本所得額超過750萬元者不適用。
跨境網購注意:中國大陸製電動腳踏車等3項號列貨品排除適用少量免證規定
基隆關表示,經濟部公告自115年3月10日起,中國大陸製電動腳踏車等3項號列貨品,排除適用「輸入少量大陸物品准許免辦輸入許可證之規定」(下稱少量免證規定)。
基隆關說明,上開公告排除適用少量免證規定的物品項目包含貨品分類號列8543.70.99.50-4「第8711‧60目電動機器腳踏車或電動腳踏車用控制器」、8711.60.10.00-9「機器腳踏車,裝有電動機動力者」及8711.60.20.00-7「腳踏車,裝有電動機動力者」,即是類貨品不適用貨物起岸價格在新臺幣32,000元以內,且單項產品在24件以內(不能以件數論計者,在40公斤以內)的少量大陸物品准許免證進口,民眾須向經濟部國際貿易署(下稱貿易署)申請專案輸入許可文件,方予徵稅放行,倘無法取得上開文件,貨物將予退運或放棄等,如又涉虛報貨名,海關得依海關緝私條例規定,處貨價3倍以下罰鍰併沒入貨物。
基隆關提醒,電動機器腳踏車及電動腳踏車包含「電動機車」、「微型電動二輪車」、「電動輔助自行車」及「電動滑板車」等,民眾倘有申辦輸入許可文件需要,請務必向貿易署洽詢。
修正發布「房地合一課徵所得稅申報作業要點」
財政部於今(21)日修正發布「房地合一課徵所得稅申報作業要點」(以下簡稱本要點),綜整外界意見,適度放寬本要點部分規定,並自今日生效。修正重點如下:
一、修正防杜避稅規定之股權價值認定方式
110年7月1日起實施之房地合一稅2.0,為防杜股東藉形式移轉股權而實質轉讓我國境內房地,於所得稅法第4條之4第3項明定,個人及營利事業交易其直接或間接持有股份或出資額(以下合稱股權)過半數之國內外營利事業股權,該被投資營利事業股權之價值50%以上係由中華民國境內之房屋、土地(以下合稱房地)所構成者,該交易視同房地交易。
上開判斷被投資事業股權價值50%以上係由我國境內房地所構成,係以交易股權時被投資事業之境內房地價值為分子,分母則以該事業經會計師查核簽證財務報告之「淨值」或交易日之資產「淨值」認定。為使該比率計算更為合理,參考國際間規定,增訂該事業如可合理客觀衡量其全部財產價值(例如會計師按實價查核簽證資料)者,該「分母」得以各項資產時價總額認定。
二、修正防杜避稅規定適用範圍
基於上開股權交易視為房地交易規定係自110年7月1日起實施,又房地合一稅係適用於105年1月1日以後取得之房地,爰參酌上開日出條款立法意旨,放寬將股東交易110年6月30日以前取得之被投資事業股權(下稱舊股權),其交易所得中屬該事業持有104年12月31日以前取得之房地(即舊制房地)價值占境內全部房地價值之比例部分,排除適用房地合一稅。舉例說明,A公司持有子公司100%股權且均為110年6月30日以前取得之舊股權,A公司近日出售子公司股權時,該子公司股權價值50%以上係因持有我國境內房地,且全部為104年以前取得之舊制房地,依修正後規定,A公司出售股權之所得不適用所得稅法第4條之4第3項規定。(詳釋例)

三、綜整納入現行相關解釋函令
彙整財政部已發布之解釋函令納入規範,例如1定明配偶相互贈與、連續繼承等方式取得房地之取得日、持有期間計算;2獨資資本主或合夥組織合夥人與地主合作興建取得之房地於5年內交易,得適用20%稅率課稅;3營利事業實際從事興建因故未能擔任起造人,提示相關證明經查核屬實者,得適用合併計稅規定等。
財政部進一步表示,上開放寬營利事業得以各項資產時價計算股權價值,及舊股權交易得按舊制房地占比排除適用房地合一稅等相關有利於納稅義務人之規定,未核課確定案件均可適用。
網路報稅選直撥,安全入帳最迅速
財政部臺北國稅局表示,114年度綜合所得稅申報期間為115年5月1日至同年6月1日,建議民眾多加利用網路申報並選擇「直撥退稅」。提供存款帳戶直撥退稅,退稅款將於退稅當日撥入指定帳戶,省時、便利又安全。
該局說明,114年度綜合所得稅結算申報第一批退稅時間為115年7月31日,適用對象包括:採網路申報(含手機報稅)之退稅案件;符合稅額試算並經由線上或電話語音確認之退稅案件;以及在115年5月11日前將稅額試算退稅確認申報書遞送或郵寄至戶籍所在地國稅局之案件(請詳附件:綜所稅退稅時程)。
該局進一步說明,直撥退稅是最安全且效率最高的退稅方式,退稅款將於退稅當日直接撥入納稅義務人指定的存款帳戶,不僅節省民眾往返銀行領取退稅款所需時間,更不必擔心退稅憑單有遺失、逾期兌領或被冒領的風險。
該局特別提醒,國稅局絕對不會以電話、簡訊或電子郵件要求納稅人前往自動提款機(ATM)或利用網路銀行操作轉帳退稅。民眾若接到可疑通知,請務必提高警覺,並撥打免付費服務專線0800-000-321或向戶籍所在地之國稅局查證,以避免落入詐騙陷阱。
114年度每人基本生活所需之費用金額調增為21.3萬元
財政部中區國稅局大智稽徵所表示,依納稅者權利保護法第4條規定及行政院主計總處公布113年全國每人可支配所得中位數60%計算,今(115)年辦理114年度綜合所得稅結算申報每人基本生活所需之費用標準金額為新臺幣(下同)21.3萬元,較113年度增加3,000元。
該所說明,申報戶按財政部公告當年度每人基本生活所需之費用計算基本生活費總額(即21.3萬乘以申報戶成員人數),超過依所得稅法規定可減除之免稅額及扣除額(包括1標準或列舉扣除額、2儲蓄投資、3身心障礙、4教育學費、5幼兒學前、6長期照顧特別扣除額及7房屋租金支出特別扣除額,)合計數之差額,得自申報戶當年度綜合所得總額中減除。
該所舉例,如申報家戶為夫妻2人,扶養就讀高中及國小子女2名,及年齡70歲、符合適用身心障礙特別扣除額資格的父親,又114年度綜合所得稅結算申報採用標準扣除額26.2萬元,則其家戶基本生活所需之費用總額為106萬5,000元(21.3萬元*5人),基本生活費比較項目合計數為101萬3,500元〔全戶免稅額53萬3,500元(9.7萬元*4人+14萬5,500元*1人)+標準扣除額26.2萬元+身心障礙特別扣除額21.8萬元〕,該申報戶還有基本生活所需之費用差額5萬1,500元(106萬5,000元-101萬3,500元),得自當年度綜合所得總額中減除。
出境旅客攜帶逾2萬美元黃金,未向海關申報慘被處罰
高雄關表示,我國為洗錢防制必要,旅客出境時攜帶黃金,其價值逾2萬美元,應主動向海關辦理申報,以免違規受罰。該限額以「每位」旅客「個別計算」,且「無年齡限制」。
高雄關指出,旅客攜帶黃金出境,包含金條、金塊、金幣及純金飾品,其價值逾2萬美元者(以出境當天臺灣銀行網站1公斤黃金條塊賣出牌價計算價值),應先向經濟部國際貿易署(電話:02-23510271)申請輸出許可證,並主動向海關申報,提供報關文件並完成貨物通關程序。該關高雄機場分關每日配合班機抵達及離境時間受理貨物通關及存關手續。詳細通關流程及規定,可至高雄關網站首頁\旅客通關\出境旅客查詢。
高雄關再度呼籲,旅客攜帶價值逾2萬美元之黃金出境,除事先取得輸出許可證,務請備妥報關文件主動申報,及預留貨物報關驗放時間,並查詢欲入境國家攜帶黃金之規定,避免因疏忽或誤解法規致遭處罰,以保障自身通關權益。
使用行動支付及多媒體資訊服務機適用租稅優惠之查定課徵營業人名單公示查詢
財政部中區國稅局大智稽徵所表示,為落實加速推動行動支付政策目標,並配合衛生福利部備餐不收錢政策,財政部於114年12月12日修正發布「小規模營業人導入行動支付適用租稅優惠作業規範」,名稱並改為「查定課徵營業人使用行動支付及多媒體資訊服務機適用租稅優惠作業規範(下稱本規範),自115年1月1日施行,並將租稅優惠期間延長至117年12月31日止。
該所說明,針對供應大眾化消費之豆漿店、冰果店、甜食館、自助餐、麵食館、排骨飯、便當及餐盒等營業性質特殊營業人,若依本規範申請經核准者,在115年1月1日至117年12月31日期間,即使符合「稽徵機關核定營業性質特殊營業人使用統一發票作業要點」第4點所定應使用統一發票情形,仍可繼續適用稅率1%查定課徵營業稅,免用統一發票。
該所進一步說明,因部分經核准適用本規範之大眾化消費餐飲店家生意熱絡、外送訂單頻繁,常遭民眾檢舉未開立統一發票,為維護民眾知的權利,增進民眾對政府政策瞭解、信賴及監督,多加利用以下方式查詢相關店家名單,倘查詢結果顯示店家業經核准,其未開立統一發票係屬合法,無須疑慮。
一、財政部稅務入口網
網址(https://www.etax.nat.gov.tw)→點選「線上服務」→「公示資料查詢」→「查定課徵營業人使用行動支付及多媒體資訊服務機適用租稅優惠資料查詢」即可查詢名單。
二、搜尋引擎關鍵字查詢
於Google等搜尋引擎輸入「行動支付租稅優惠查詢」即可連結至查詢專區頁面。
115年期房屋稅將於115年5月1日開徵
財政部賦稅署表示,今(115)年期房屋稅將於5月1日開徵,繳納期間原自5月1日至同月31日止,因繳納期間末日適逢假日,截止日順延至6月1日,請納稅義務人於期限內繳納。
賦稅署說明,直轄市及縣(市)地方稅稽徵機關已陸續寄發房屋稅繳款書予納稅義務人,倘納稅義務人尚未收到,請儘速向房屋所在地地方稅稽徵機關申請補發,亦可利用自然人/工商/金融憑證、已註冊健保卡及密碼,或行動自然人憑證(TW FidO),登入「地方稅網路申報作業網站」(https://net.tax.nat.gov.tw),線上查繳稅款。
為利納稅義務人繳納稅款,財政部提供多元化繳稅管道,1納稅義務人可持繳款書至代收稅款金融機構(郵局不代收)以現金或票據繳納,2稅額在新臺幣3萬元以下者,可至統一、全家、萊爾富、來來(OK)等便利商店繳納;3也可以透過自動櫃員機(ATM)、信用卡、晶片金融卡、活期(儲蓄)存款帳戶及電子支付帳戶等方式進行繳稅。另外,4還可使用行動裝置掃描繳款書上QR-Code連結至網路繳稅服務網站(https://paytax.nat.gov.tw),或透過開辦行動支付工具繳稅服務業者之APP進行繳稅。各項繳稅方式作業細節可參閱繳款書上繳納說明或至「財政部稅務入口網」(https://www.etax.nat.gov.tw)「線上服務」項下「電子申報繳稅服務」查閱。賦稅署提醒,已辦理與金融機構或郵政機構約定以存款帳戶轉帳繳稅之納稅義務人,應於繳納期間截止日(今年6月1日)於帳戶內預留足額之存款,以備提兌。
賦稅署進一步說明,房屋稅為直轄市、縣(市)稅,其稅課收入為地方政府主要財源之一。地方政府之各項建設,舉凡與民眾生活密切相關之教育、文化、衛生保健、社會福利、道路、橋樑、溝渠、治安、消防等支出,均有賴房屋稅稅收支應,為促進地方建設與繁榮,籲請納稅義務人如期繳納。
營業人銷售貨物或勞務予小規模營業人,應依規定開立統一發票並記載買受人統一編號,以免受罰
財政部北區國稅局表示,賣方營業人不論採紙本統一發票或電子發票,只要買受人為「營業人」(含經核定免用統一發票之小規模營業人),均應依規定開立統一發票並記載買受人統一編號,以免因所開立之統一發票未依規定開立及記載而遭受處罰。
該局說明,依據「統一發票使用辦法」第7條及第9條規定,營業人銷售貨物或勞務予營業人時,應開立三聯式統一發票;若使用電子發票,則應開立「B2B電子發票」,並於統一發票上確實記載買受人之名稱及統一編號,如未依規定記載買受人統一編號等資訊,將依「加值型及非加值型營業稅法」(下稱營業稅法)第48條第1項規定,按統一發票所載銷售額處1%罰鍰,其金額最低不得少於新臺幣(下同)1,500元,最高不得超過15,000元,屆期仍未改正或補辦,或改正或補辦後仍不實者,並得按次處罰,其第2次以後處罰部分之罰鍰為發票所載銷售額之2%,其金額最低不得少於3,000元,最高不得超過30,000元。
該局舉例,近期發現經營食材批發業之甲公司,銷售貨物予非屬使用統一發票之小規模營業人時,誤認為買受人屬免用統一發票之營業人,開立二聯式統一發票交付買受人作為交易憑證,甲公司雖已依規定申報銷售額,並無逃漏稅意圖,惟因該公司未依規定開立統一發票及載明買受人統一編號等應行記載事項事實明確,應依營業稅法第48條規定予以處罰。
營業人於開立發票前,務必先確認買受人是否屬營業人(含經核定免用統一發票之小規模營業人),並依統一發票使用辦法規定開立統一發票及記載相關資訊。如發現統一發票開立錯誤情事,在未經檢舉或調查前,請儘速向所在地主管稽徵機關更正並報備實際交易資料,符合稅務違章案件減免處罰標準第16條規定者,得免予處罰。
檢舉房東漏報租賃所得,提供具體事證,稽徵機關將進行查核
財政部北區國稅局說明,依據「各級稽徵機關處理違章漏稅及檢舉案件作業要點」第13點及第16點規定,民眾如僅憑網路、報章雜誌或其他一般大眾皆可取得之「公開資訊」即提出檢舉他人逃漏稅,因無具體事證,稽徵機關將通知限期補正,逾期未補正者得予免議存查。檢舉房東逃漏租賃所得時,應提供下列資訊及文件:一、檢舉人之姓名及地址。二、被檢舉人(房東)之姓名及地址。三、具體違章事證:包含租賃契約書影本(寫明房屋座落地址、租賃期間、每月租金)、給付租金之證明(如匯款單、銀行轉帳紀錄或現金簽收紀錄)等,供稽徵機關據以查核認定被檢舉人是否有違章漏稅事實。
該局舉例說明,轄內甲君向乙君承租房屋作為住所,其發現乙君未如實申報年度租賃所得,遂具文提出檢舉。惟甲君初次檢舉時僅提供房屋門牌照片及網路租屋網截圖,並無實際支付租金之證明。經該局發函通知其於10日內補正資料,甲君嗣後補齊當年度租賃契約書影本及每月固定轉帳予乙君之銀行存摺明細。經該局查得乙君確實漏報該筆租賃所得,除核定補徵稅款,並依所得稅法相關規定裁處罰鍰。
舉發違章逃漏稅時,請詳實敘明所檢舉違章漏稅之事實並提供具體證明文件。同時提醒房東如有出租房屋取得收入,應主動申報所得,倘有短漏報所得情事,在未經檢舉及稽徵機關或財政部指定之調查人員進行調查前,自動向所在地稽徵機關補報並補繳所漏稅款及加計利息者,得依稅捐稽徵法第48條之1規定免予處罰。
海外財產交易損失扣除重點
財政部高雄國稅局表示,依所得基本稅額條例規定,綜合所得稅納稅義務人本人、配偶及受扶養親屬,114年度全戶如有海外所得達新臺幣(下同)100萬元,且基本所得額合計超過750萬元者,應依規定申報及繳納基本稅額。海外所得是指「非中華民國來源所得、非大陸地區來源所得及香港澳門來源所得」,納稅義務人申報時應就申報戶全年的海外各類所得合併計算。
該局進一步說明,申報海外所得時,依「非中華民國來源所得及香港澳門來源所得計入個人基本所得額申報及查核要點」第16點規定,如海外財產交易有損失,得自同年度海外財產交易所得中扣除,扣除金額以不超過該財產交易所得為限,且損失及所得均以實際成交價格及原始取得成本計算損益,並經稽徵機關核實認定者為限。彙整重點並舉例如下:

海外所得非屬稽徵機關提供查詢的所得資料範圍,如有海外所得,應審慎檢視整體交易情形,據實申報基本所得額及繳納基本稅額。
營利事業或機關團體給付境外電商之跨境電子勞務所得,應依規定辦理扣繳及申報
財政部臺北國稅局表示,營利事業或機關團體給付境外電商之電子勞務所得,應於給付時扣繳稅款,並於代扣稅款之日起算10日內向國庫繳清稅款及同時向主管稽徵機關申報扣繳憑單,以免遭受處罰。
該局指出,因應網路時代潮流,營利事業利用國外社群網站刊登廣告促銷業務與日俱增,依財政部107年1月2日台財稅字第10604704390號令規定,外國營利事業利用網路或其他電子方式提供即時性、互動性、便利性及連續性之電子勞務(例如線上遊戲、線上影劇、線上音樂、線上視頻、線上廣告等)予我國境內買受人,其報酬為中華民國來源收入。如國內營利事業或機關團體向國內無固定營業場所或營業代理人之外國營利事業購買前述電子勞務,屬所得稅法第88條規定扣繳範圍,買受人即為扣繳義務人,除應於給付價款時,按給付額或核定適用之淨利率及境內利潤貢獻程度計算之所得額扣繳20%稅款外,並應依同法第92條第2項規定,於代扣稅款之日起算10日內向國庫繳清,並開具扣繳憑單,向主管稽徵機關申報。如有違反規定,即使在稽徵機關查獲前已自動補報,仍將依同法第114條第2款規定處罰。
該局舉例說明,甲公司透過FB社群網站刊登商品促銷廣告,於114年12月4日給付該境外電商廣告費時,已依規定扣取稅款新臺幣30,000元,惟未於同年12月13日以前向主管稽徵機關申報扣繳憑單,甲公司雖於同年12月31日已自動補申報,仍遭按扣繳稅額處3%罰鍰。
營利事業或機關團體如有給付境外電商所得,應依規定扣取稅款,並將所扣稅款向國庫繳清及申報扣繳憑單。
自由港區事業應正確通報進儲之貨品,避免誤觸罰則
高雄關表示,邇來有自由貿易港區(下稱自由港區)業者以F1(外貨進儲自由港區)報單通報自國外進儲紡織貨品,因未查證實際貨品之織造方法(如針織、平織等),致未正確通報貨名與規格,而涉通報不實,違規受罰。
高雄關進一步說明,落實自主管理為自由港區運作之核心,業者於貨物點收進儲階段,即應依據自由貿易港區設置管理條例(下稱設管條例)第17條規定,詳實核對實到貨物與文件是否相符。除嚴格把關限制進儲之管制貨品外,對於貨名、規格、品質、數量、重量等通報項目,更應落實查證義務,如於點收或通報後發現異常,即應主動向海關辦理異常通報或申請更正,以體現自主管理之責並確保通報內容之正確性。
高雄關呼籲業者,自由港區之精神為「低度行政管制、高度自主管理」,自由港區事業如遇有進出倉貨物與申報之貨名不符之情事,應主動立即通報海關;如未主動更正並經海關查獲,依設管條例第38條規定,海關得視違規情節裁處罰鍰、暫停進儲作業或廢止營運許可。
114年度綜合所得稅結算申報,國稅局自115年4月28日起提供查詢所得及扣除額資料
財政部中區國稅局表示,114年度綜合所得稅結算申報期間自今(115)年5月1日起至6月1日止,並自4月28日起提供民眾查詢114年度所得及扣除額資料服務。
中區國稅局說明,查詢所得及扣除額資料有下列3種方式:
一、憑證及行動電話認證查詢:民眾可以自然人憑證、行動自然人憑證、已註冊健保卡、醫事人員憑證及其他經財政部同意之電子憑證(以下統稱憑證)或行動電話認證(手機門號、身分證統一編號及健保卡卡號)為通行碼,使用綜合所得稅電子結算申報繳稅系統經網際網路查詢。行動電話認證限國人及使用本人月租型門號,且認證時須關閉WIFI。
二、查詢碼查詢:利用1國稅局核發的查詢碼、2稅額試算通知書上所載的查詢碼、3以行動電話認證或憑證(不含醫事人員憑證及行動自然人憑證)透過網際網路至財政部電子申報繳稅服務網站申請取得的查詢碼,或4以自然人憑證透過四大超商(7-11、全家、萊爾富、OK)多媒體資訊機列印取得的查詢碼,搭配「國民身分證統一編號」、114年12月31日戶口名簿上所載的「戶號」及「出生年月日」為通行碼,使用綜合所得稅電子結算申報繳稅系統經網際網路查詢。
三、臨櫃查詢:民眾可攜帶身分證正本親自到各地區國稅局或其所屬分局、稽徵所、服務處申請查詢,如委託他人代為查詢,代理人應檢附代理人身分證正本、委任書,及申請人身分證正本,如檢附申請人身分證影本,須切結與正本相符並由稽徵機關留存備查。
自今年起,5月1日列為國定假日,當日國稅局未提供臨櫃查詢所得、報稅及收件服務,多利用手機、平板或電腦網路報稅,網路(含手機)申報開放時間自5月1日凌晨起至6月1日午夜12時止,全天候24小時均可上傳申報資料,不受辦公時間及空間限制。
同一申報戶海外所得達100萬元且基本所得額超過750萬元者,應計算及申報基本稅額
財政部中區國稅局表示,辦理114年度綜合所得稅申報時,同一申報戶之納稅義務人、配偶及受扶養親屬,如有非中華民國來源所得及香港澳門地區來源所得(下稱海外所得),全年合計數達新臺幣(下同)100萬元以上者,應全數計入基本所得額,且基本所得額超過免稅額750萬元者,應依規定填寫「個人所得基本稅額申報表」申報基本稅額。
該局進一步說明,海外所得僅為基本所得額項目之一,如有其他項目亦須納入基本所得額,其項目列示如下:

該局舉例說明,納稅義務人甲君辦理114年度綜合所得稅結算申報,列報綜合所得淨額200萬元,應納稅額16萬元,同年甲君透過A銀行投資境外金融商品,取得海外財產交易所得380萬元,其配偶取得源自B銀行受託信託財產專戶之海外利息所得150萬元,另出售C公司未上市(櫃)股票5.5萬股,其交易所得為220萬元,合計基本所得額為950萬元(綜合所得淨額200萬元 +海外財產交易所得380萬元 +海外利息所得150萬元 +未上市(櫃)股票交易所得220萬元),基本稅額為40萬元大於一般所得稅額16萬元,故甲君應自行繳納稅額為40萬元,計算式如下:

海外所得非屬稽徵機關提供查詢個人年度所得資料之範圍,如欲取得114年度海外所得資料,可透過投資單位提供之各類海外所得明細通知單、對帳單或明細表等資料,連同其他原因取得之海外所得(如海外財產交易所得、租賃所得等),如實申報基本稅額,以免漏報而受罰。
114年度營利事業所得稅電子結(決)算申報系統程式可至財政部電子申報繳稅服務網站下載
財政部中區國稅局表示,114年度營利事業所得稅結算申報期間自今(115)年5月1日起至6月1日止,相關申報軟體自4月15日起可至財政部電子申報繳稅服務網https://tax.nat.gov.tw(首頁∕非個人∕營利事業所得稅∕營所稅結(決)算申報∕軟體下載與報稅)下載。
財政部中區國稅局說明,為提升電子化服務,114年度營利事業所得稅電子結(決)算申報系統新增「中小企業發展條例增僱員工薪資費用加成減除申報明細表」(租稅減免第A18頁)及「中小企業發展條例員工加薪薪資費用加成減除申報明細表」(租稅減免第A18-1頁)之CSV檔匯入功能,相關CSV檔案格式即日起可於財政部財政資訊中心網站(https://www.fia.gov.tw)下載運用(路徑:首頁∕便民服務/資料下載/114年度營利事業所得稅電子結(決)算及清算申報相關檔案)。
該局進一步說明,114年度「中小企業發展條例員工加薪薪資費用加成減除申報明細表」開放可採媒體申報方式,請先自上述財政部電子申報繳稅服務網站,下載媒體申報審核程式,並依規定格式製作媒體檔案,經審核程式審核通過後,營利事業即可依營利事業所得稅電子結(決)算及清算申報作業要點規定辦理媒體申報。
報稅軟體請務必透過「財政部電子申報繳稅服務網」下載及更新,軟體更新訊息亦請依該網站公告資訊為主。
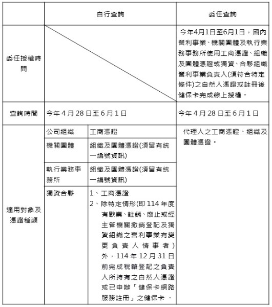
營利事業等單位114年度所得資料自115年4月28日起可利用電子憑證線上查詢
財政部中區國稅局表示,國內營利事業、機關團體及執行業務事務所自今(115)年4月28日起至6月1日止,可利用電子憑證線上查詢114年度所得資料。納稅義務人如有查得資料以外之其他所得,仍須列入申報,以免因短、漏報所得而受罰。
中區國稅局說明,線上查詢所得有下列二種方式:
一、自行查詢:
(一)營利事業以經濟部核發之工商憑證IC卡(以下簡稱工商憑證)或機關團體及執行業務事務所持國家發展委員會核發留有統一編號資訊之組織及團體憑證IC卡(以下簡稱組織及團體憑證),透過財政部稅務入口網(https://www.etax.nat.gov.tw)查詢。
(二)獨資、合夥組織之營利事業,除可利用工商憑證查詢外,亦得以課稅年度結束日(114年12月31日)已向稽徵機關完成稅籍登記負責人之自然人憑證或已申辦「健保卡網路服務註冊」之健保卡,透過財政部稅務入口網查詢;但於114年度期間有歇業、註銷、廢止或經主管機關撤銷登記及獨資組織之營利事業有變更負責人情事者,不適用以負責人之自然人憑證或健保卡查詢。
二、委任代理人代為查詢:
國內營利事業、機關團體及執行業務事務所可於今年4月1日起至6月1日止,使用前述之電子憑證,透過財政部稅務入口網線上授權機制委任代理人後,代理人即可於同年4月28日起至6月1日止,以其本身之工商憑證或組織及團體憑證,透過財政部稅務入口網查詢委任人之所得資料。

該局特別提醒,國內營利事業、機關團體及執行業務事務所查詢之所得資料,係依各憑單填發單位所申報之各式憑單進行歸戶,僅作為申報所得稅時之參考,納稅義務人如有上述查得資料以外之所得,仍要列入申報,以免因漏報或短報所得而受罰。
財政部認定會計紀錄完備正確之醫療(事)機構所開立的收據可申報綜合所得稅醫藥及生育費列舉扣除額
財政部中區國稅局表示,非全民健康保險特約(以下簡稱非健保特約)之私立醫療(事)機構,倘經財政部認定其會計紀錄完備正確,其所開立之醫藥及生育費收據,依所得稅法第17條第1項第2款第2目之3規定,得列報綜合所得稅醫藥及生育費列舉扣除額,但受有保險給付或政府補助部分,不得扣除。
中區國稅局進一步說明,納稅義務人、配偶或受扶養親屬得列舉扣除之醫藥及生育費,以付與公立醫院、健保特約醫院及診所或經財政部認定會計紀錄完備正確之非健保特約醫療(事)機構為限。所稱「經財政部認定會計紀錄完備正確」之非健保特約醫療(事)機構,係指未加入健保特約之醫院、診所、物理治療所、職能治療所、語言治療所、心理治療(諮商)所、聽力所及助產機構,凡符合「財政部認定會計紀錄完備正確之醫院審核要點」申請條件且提出申請並經財政部核定之醫療(事)機構。民眾可由中區國稅局網站〔首頁/公告訊息/公告專區/最新消息/財政部核定其會計紀錄完備正確之醫療(事)機構(連結至財政部稅務入口網)〕或財政部稅務入口網〔首頁/稅務資訊/經財政部認定其會計紀錄完備正確之醫療(事)機構〕查詢完整名單。
中區國稅局舉例,納稅義務人林君辦理113年度綜合所得稅結算申報時,透過申報系統查詢當年度醫藥費用新臺幣(下同)30萬元,包含甲診所20萬元及乙診所10萬元,惟未列出同年度自非健保特約之丙診所取得之醫療收據8萬元,經林君查詢前揭財政部稅務入口網站,丙診所名列「經財政部認定其會計紀錄完備正確之醫療(事)機構」名單中,因林君該年度醫藥費未獲保險理賠,故林君得列報113年度醫藥及生育費列舉扣除額計38萬元,其中8萬元須由林君檢附丙診所開立之醫療收據作為證明文件。
該局特別提醒,納稅義務人於綜合所得稅結算申報期間,透過申報系統下載查詢醫藥費用資料時,如查詢結果未列出財政部核定名單中之醫療(事)機構所開立之醫藥費用資料,請自行檢附該醫療(事)機構開立的收據正本,供稽徵機關核認。
每一申報戶最高可申報租金支出特別扣除額18萬元
財政部中區國稅局說明,房屋租金支出改為特別扣除額,在中華民國境內租屋供自住且非供營業或執行業務使用者,除可使用標準扣除額外,其所支付租金減除領取政府補助部分,每一申報戶每年可減除最高18萬元的房屋租金支出特別扣除額。但納稅義務人、配偶或受扶養直系親屬在我國境內有房屋者,或有以設定地上權方式之房屋使用權者,不得扣除。
該局進一步說明,財政部考量實務上有部分納稅義務人、配偶或受扶養直系親屬雖自有房屋,惟仍有另行租屋居住需求,對於下列5種情形,可視為非其自有房屋,仍可檢附證明文件申報房屋租金支出特別扣除額:
一、經政府公告拆遷或依災害後危險建築物緊急評估辦法張貼危險標誌的房屋。
二、已毀損面積占整棟面積達5成,經直轄市、縣(市)主管機關認定必須修復始能使用的房屋。
三、繼承取得共有房屋且納稅義務人、配偶及受扶養直系親屬持分合計非全部。
四、納稅義務人、配偶或受扶養直系親屬因1就業、2就學、3就醫因素而需異地租屋,且合計僅有前3種情況以外的1屋(含共有房屋),供其自住且非供營業或執行業務使用。
五、納稅義務人符合「納稅義務人與配偶分居得各自辦理綜合所得稅結算申報及計算稅額之認定標準」第2條規定,與配偶各自辦理結算申報,其配偶的自有房屋。
房屋租金支出特別扣除額訂有排富規定,當年度綜合所得稅結算申報適用稅率20%以上、股利及盈餘按28%稅率分開計稅,或依所得基本稅額條例計算的基本所得額超過750萬元者,不適用扣除規定。
114年度綜合所得稅結算申報報稅新措施總整理
114年度綜合所得稅結算申報自今(115)年5月1日起至6月1日止,財政部中區國稅局為了讓民眾輕鬆掌握114年度綜合所得稅報稅新知,特將相關資訊整理六大重點:
一、調高每人基本生活所需之費用金額
財政部公告調整114年度每人基本生活所需之費用金額為新臺幣(下同)21萬3千元,相較113年度的21萬元,增加3千元。114年度申報戶基本生活費總額(即21萬3千元乘以申報戶成員人數),超過依所得稅法規定可減除之免稅額及扣除額(包括標準或列舉扣除額、儲蓄投資、身心障礙、教育學費、幼兒學前、長期照顧及房屋租金支出特別扣除額)合計數,該差額得自申報戶當年度綜合所得總額中減除,以保障人民的基本生活需求。
二、調高長期照顧特別扣除額金額並擴大適用範圍
自114年1月1日起,長期照顧特別扣除額每人每年扣除額度提高至18萬元,較上年度增加6萬元,並維持排富規定,今年5月申報114年度綜合所得稅時可適用。另提醒,勞動部雖放寬年齡滿80歲以上長者可逕依身分證明文件申請聘僱外籍看護,惟若要列報長期照顧特別扣除額仍應符合身心失能資格。
勞動部114年7月31日以勞動發管字第1140511021A號公告得聘請外籍看護工之病症或病況(如附表),符合公告病症或病況之民眾,若無聘請外籍看護工而自行照顧者,得自行檢附相關證明文件列報長期照顧特別扣除額。
三、個人於網路發表創作或分享資訊課徵綜合所得稅作業規範
個人於網路上發表創作或分享資訊,自社群媒體、線上媒體或影音平臺等取得分潤性質的勞務收入(例如平臺廣告分潤、付費訂閱分潤、直播收益分成、觀眾打賞或其他類似收入),如不符合應辦理稅籍登記及報繳營業稅之規定,即屬於應申報綜合所得稅的範圍,所得類別為執行業務所得(業別:表演人)。
四、人工生殖技術療程之醫療費用
財政部114年10月16日以台財稅字第11404641660號令說明,個人至衛生福利部體外受精(俗稱試管嬰兒)人工生殖技術補助方案之特約人工生殖機構進行療程,雖該機構不屬於公立醫院、全民健保特約醫療院、所且未經財政部認定其會計紀錄完備正確,只要該療程費用經政府核准補助,則該療程費用減除政府補助及保險給付後,即可列報醫藥及生育費列舉扣除額。
五、線上版新增無障礙操作模式
綜合所得稅申報系統線上版今年起提供無障礙操作模式,便利視障朋友透過無障礙網頁連結報稅系統,搭配報讀軟體即可掌握報稅資訊及完成申報上傳。
六、超商多媒體資訊機(KIOSK)不再提供健保卡認證服務
今年起四大超商(7-11、全家、萊爾富、OK)多媒體資訊機不再提供健保卡認證服務,可改用自然人憑證透過KIOSK取得查詢碼或補印稅額試算繳稅繳納單,家中無讀卡機者,亦可透過財政部電子申報繳稅服務網使用行動電話認證或電子憑證取得查詢碼。
114年度營利事業所得稅結算申報應注意事項
財政部中區國稅局表示,114年度所得稅結算申報期間為今(115)年5月1日至6月1日,為協助營利事業順利完成申報,特整理結算申報應注意事項,提醒營利事業、機關或團體留意。

該局進一步說明,114年度營利事業所得稅結算申報書表,可至中區國稅局官網(https://www.ntbca.gov.tw)「分稅導覽/營所稅/書表檔案下載」查詢運用。該局也鼓勵多利用營利事業所得稅電子結(決)算申報系統(即網路申報軟體)辦理申報。
產業創新條例第10條之1租稅優惠應注意事項及踐行程序
財政部中區國稅局表示,為因應科技發展趨勢,持續優化產業結構達成智慧升級轉型,產業創新條例(下稱產創條例)第10條之1於114年5月7日修正公布,增列人工智慧產品或服務、節能減碳相關之全新硬體、軟體、技術或技術服務納入投資抵減項目,並提高適用投資抵減之支出金額上限為新臺幣(下同)20億元,實施期間延長至118年底。
中區國稅局說明,公司或有限合夥事業倘有投資符合產創條例第10條之1規定之項目,支出總金額在同一課稅年度內合計達100萬元以上、20億元以下,得就支出金額按抵減率5%(抵減當年度)或3%(分3年度抵減),擇一抵減應納營利事業所得稅額,並以不超過當年度應納營利事業所得稅額30%為限。申請適用本項投資抵減者,應於訂購日之次日起2年內交貨或完成技術服務提供,且應於完成交貨當年度營利事業所得稅申報期間開始前4個月至申報期間屆滿前登錄經濟部建置之申辦系統,完成線上申辦作業,並於辦理交貨當年度營利事業所得稅結算申報時,依規定格式填報並檢附相關證明文據,逾期不得適用投資抵減。
該局舉例說明,甲公司會計年度為曆年制,分別於114年8月訂購符合人工智慧之A設備15億元且交貨、同年11月30日訂購符合節能減碳之B設備20億元,預付訂金1,000萬元,預訂於115年7月交貨,甲公司應於何時向經濟部完成線上申辦作業及向國稅局辦理結算申報,始能適用該項租稅優惠呢?相關申辦期間如表列:

營利事業所得稅結算申報常見錯誤或疏失型態
財政部中區國稅局特別整理營利事業申報常見錯誤或疏失態樣,提醒營利事業留意,以確保申報之正確性。
營利事業申報常見錯誤或疏失態樣有:
一、營業收入方面:
(一)營利事業經營三角貿易及外銷所收取之外匯收入,漏未申報營業收入。
(二)營利事業外銷貨物,未依營利事業所得稅查核準則(以下簡稱查核準則)第15條之2規定,以外銷貨物報關日或郵政及快遞事業掣發執據蓋用戳記日所屬會計年度認列收入,誤列為交貨、驗收或收款日所屬會計年度收入。
(三)小規模營業人於年度中改使用統一發票,未將屬營業稅查定課徵期間之銷售額併計申報。
(四)營利事業出售不動產,未依查核準則第24條之2規定,以所有權移轉登記日期所屬會計年度認列收入,致短漏報所得額。
二、營業成本方面:
(一)營利事業出售下腳之收入已開立統一發票並全數自營業收入調節項目中減除,卻漏未列報成本減項或其他收入,致短漏報所得。
(二)營利事業繳納外銷品進口原料之稅捐以原料成本列帳,其成品於當年度外銷並收到海關退稅款時,未自成本項下沖減,與查核準則第33條第2項規定不符。
三、營業費用方面:
(一)營利事業列報長期駐外人員之薪資、旅費、保險費、伙食費等費用,未能提示從事與營業活動有關之證明文件,也無列報技術或管理服務相對收入。
(二)營利事業列報國外銷貨折讓,經查係因違約而以減收外匯收入作為賠償,應列為外銷損失,並應依查核準則第94條之1規定,檢附1買賣契約書、2國外進口商索賠有關文件、3減收外匯收入證明文件;4另每筆金額在新臺幣90萬元以上,應檢附國外公證或檢驗機構所出具之證明文件憑以核認。
(三)營利事業列報經營本業及附屬業務以外之損失,或個人、家庭之消費支出。
四、非營業收益及損失方面:
(一)出售註冊地為國外之基金及有價證券,未依規定將出售利益列為應稅之處分資產利益。
(二)營利事業之資金貸與股東或他人未收取利息,未依所得稅法第24條之3規定,按貸與期間所屬年度1月1日臺灣銀行之基準利率計算利息收入課稅。
(三)短漏報保險理賠收入、海關退稅、銀行利息、海外所得、各項補助款或勞退基金帳戶結清餘額等收入。
(四)營利事業購買屬存貨及非供營業使用之房屋、土地,未依查核準則第97條第9款但書規定,將購買該房屋、土地之借款利息以遞延費用列帳,房屋、土地出售時,再以費用列支。
(五)受控外國企業(下稱CFC)於所在國家或地區無實質營運活動(例如CFC未僱用員工於當地實際經營業務等),且當年度盈餘達一定基準者,不符合營利事業認列受控外國企業所得適用辦法第5條第1項免計入及認列CFC投資收益規定,而漏報CFC投資收益。
五、未分配盈餘方面:
(一)營利事業將租賃改良物支出,列報適用產業創新條例第23條之3實質投資支出作為未分配盈餘之減除項目,違反公司或有限合夥事業實質投資適用未分配盈餘減除及申請退稅辦法第2條規定。
(二)營利事業依產業創新條例第23條之3規定以當年度盈餘進行實質投資,其興建或購置之支出以現金或營利事業間債權債務相互抵銷之支付,未提示相關付款或債權存在之證明文件,無法確認實際支出金額,不符公司或有限合夥事業實質投資適用未分配盈餘減除及申請退稅辦法第4條規定。
(三)投資公司當年度依商業會計法處理之稅後純益未依權益法認列投資收益,致短漏報未分配盈餘。
六、其他:
(一)營利事業列報之境外所得,未向締約國申請適用所得稅協定之免稅或上限稅率而溢繳該國之稅額,依適用所得稅協定查核準則第36條第2項規定,不得申報扣抵我國應納營利事業所得稅。
(二)營利事業出售屬房地合一稅制度之房屋、土地,未依規定逐筆填寫營利事業所得稅結算申報書之第C1-1及第C1-2頁。
(三)營利事業購買節能電器及新車汰換舊車當年度所取得減徵退還之貨物稅,未依財政部109年7月9日台財稅字第10904597360號令規定,將減徵退還貨物稅之金額列為當年度購買貨物成本或費用之減項;未將於購買次年度始申請退還減徵之貨物稅列為申請年度該購置資產未折減餘額之減項或其他收入。
(四)營利事業採用擴大書面審核實施要點,未按實際經營之行業代號適用正確之書面審核純益率辦理結算申報。
營利事業於辦理所得稅結算申報時,請審慎檢視各項申報資料是否符合所得稅法及查核準則相關規定,正確報繳稅;另依納稅者權利保護法第7條第8項但書規定,如有重要事項須陳述,請於申報時填具聲明事項表,並檢附相關證明文件,以維自身權益。
營利事業透過專戶捐贈予符合規定之運動產業,租稅優惠再提高
財政部中區國稅局表示,政府為健全運動產業發展,鼓勵營利事業透過運動部(原為教育部)設置之專戶捐贈予經該部認可之職業或業餘運動業、專案核准之重點職業或業餘運動業及公告之重點運動賽事主辦單位,依運動產業發展條例第26條之2及營利事業捐贈1職業或2業餘運動業與重點運動賽事專戶及捐贈費用加成減除實施辦法規定,得就該捐贈金額之175%,自當年度營利事業所得額中減除,且可適用至120年12月23日。
該局進一步說明,營利事業辦理營利事業所得稅申報時,如有透過前揭專戶之捐贈,得依下列方式自其當年度營利事業所得額中減除:
一、屬經運動部認可之職業或業餘運動業之捐贈,得在捐贈金額新臺幣(下同)1,000萬元額度內,按該金額之175%(捐贈收據開立日於114年7月24日以前者,為150%)減除。但營利事業與受贈之職業或業餘運動業間具有關係人身分者,在前開限額內,僅得按其捐贈金額100%減除。
二、屬經運動部專案核准之重點職業或業餘運動業,及經運動部公告之重點運動賽事主辦單位之捐贈,得全數按捐贈金額之175%(捐贈收據開立日於114年7月24日以前者,為150%)減除,不受前項1,000萬元額度及但書之限制。
如有適用前揭加成減除實施辦法之情形,應於辦理該年度所得稅結算或決算申報時,依規定格式(申報書第A10-2頁、第A32頁等)填報並檢附捐贈收據等資料,以免影響租稅優惠權益,另當年度依所得稅法第24條規定計算所得額已為負數者,不適用加成減除,並請留意捐贈金額加成減除部分,應計入營利事業之基本所得額。
立法院今(24)日三讀通過「娛樂稅法部分條文」修正草案
今(24)日立法院第11屆第5會期第8次會議三讀通過娛樂稅法部分條文修正草案,刪除藝文活動(如電影、演唱會等)及競技比賽(如各類球賽)之娛樂項目,保留舞廳或舞場、高爾夫球場及其他課稅項目,並授權地方政府得予以停徵,同時調降舞廳或舞場及其他課稅項目之法定稅率上限。
財政部說明,依財政收支劃分法第12條規定,娛樂稅為直轄市及縣市稅,縣應以在鄉(鎮、市)徵起之收入全部給該鄉(鎮、市),114年全國稅收為新臺幣22.5億元,其稅收挹注地方建設及發展。娛樂稅自31年施行迄今,現行課稅項目允宜配合經濟社會環境改變予以檢討及調整,復為發展藝文活動及競技比賽,使娛樂稅課稅項目趨於合理,並保留地方政府財政自主空間,兼顧地方政府產業發展、政策需要及財政狀況,該部爰擬具娛樂稅法修正草案,經立法院財政委員會議充分討論獲致上述修法共識,又該修法共識尚無中央補足地方稅損問題。
財政部表示,本次修法係基於稅制合理化目的及地方財政自主考量,刪除藝文活動及競技比賽課稅項目及授權地方政府停徵舞廳或舞場、高爾夫球場及其他課稅項目,應有助周邊產業繁榮、促進地方觀光發展及經濟成長,進而帶動整體稅收成長。該部將於總統公布上述修正條文後加強宣導,俾利各界充分瞭解。
混合銷售稅率認定新規分析,台商應注意最新增值稅法中對混合銷售模式最新納稅規定
2025年12月,大陸發布《增值稅法實施條例》(第826號令),不再使用「混合銷售」的說法,而是表述為「一項應稅交易涉及兩個以上稅率、徵收率的情形」。
2026年2月,財政部、稅務總局發布《關於增值稅進項稅額抵扣等有關事項的公告》(財政部稅務總局公告2026年第13號),針對應稅交易涉及不同稅率,稅務處理明確摒棄以「經營主業」判斷稅率的方式,轉而以「交易實質」為核心依據。
過去,混合銷售的認定在一定程度上依賴企業屬性。台資企業通過拆分合同將不同業務適用不同稅率,常見的稅務處理方式是將「商品+服務」拆分處理,只要能分別簽約、單獨定價,並具有基本商業邏輯,即可實現按照貨物銷售和提供服務不同的稅率繳稅。2026年實施的增值稅新規,針對應稅交易涉及不同稅率,明確應當按照應稅交易的主要業務適用稅率。
新增值稅法規定,一項銷售行為涉及兩項或兩項以上應稅行為,且存在明顯主附關係,應按照主要業務適用稅率計稅;附屬業務須以主要業務的存在為前提。對於可以獨立存在、不具有依附關係的業務,應分別核算銷售額,分別適用稅率;未分別核算則從高適用稅率。而13號公告則針對一項應稅交易涉及兩個以上稅率,以列舉方式明確以下四種業務適用稅率:
1、銷售軟體產品的同時提供的軟體安裝、維護、培訓等服務,適用軟體產品的稅率;
2、銷售活動板房、機器設備、鋼結構件等貨物的同時提供的安裝服務,適用貨物的稅率;
3、充換電業務中銷售電力產品的同時收取的蓄電池更換、定位、維護等服務費,適用電力產品的稅率。
4、提供交通工具租賃服務的同時收取的資訊技術等服務費,適用租賃服務的稅率。
舉例來說,某企業銷售生產設備的同時提供安裝服務,不含稅銷售金額120萬元。企業將兩項業務拆分為兩個獨立合同:設備銷售100萬元,按照13%繳納增值稅13萬元;安裝服務單獨定價20萬元,按照9%(建築服務稅率)繳納增值稅1.8萬元,合計繳納增值稅14.8萬元。
現在根據13號公告規定,上述安裝服務是否可以單獨計價,需判定以下幾個問題:
1、安裝服務是否可以脫離設備單獨存在;
2、是否可以由客戶獨立選擇;
3、是否以設備交付為前提。
若認定安裝服務不具備獨立性,而屬於設備交付的必要組成部分,則該交易構成主附關係。即使合同拆分,仍將被認定為120萬元統一按貨物銷售業務13%繳納增值稅15.6萬元,比拆分合同方式多繳納增值稅0.8萬元(15.6萬-14.8萬)。
也就是說,合同拆分及分別定價,在新規下已不再是稅務處理的決定性因素,關鍵在於交易結構本身是否符合獨立交易的實質要求。是否可以獨立採購、是否分別交付、是否單獨定價,將成為判斷業務獨立性的關鍵依據。
未來台資企業在設計交易結構時,需要同時考慮商業邏輯與稅務認定標準,在一家公司單純基於稅率差異進行拆分的稅務風險較高。合同將成為交易實質的重要體現,只有將設備銷售與安裝服務拆分給不同的法律主體(例如A公司銷售設備,B公司提供安裝),才能分別按各自業務適用的稅率(設備銷售13%,安裝服務9%)繳納稅款。




















